
Тактико-технічні характеристики міни ПМН-3
- Тип міни
- протипіхотна фугасна, натискної дії, з функцією самоліквідації
- Корпус
- пластмаса
- Вага
- 0.6 кг
- Вага вибухової речовини
- 0.08 кг
- Тип вибухової речовини
- А-IX-1
- Діаметр
- 122 мм
- Висота
- 54 мм
- Тип механізму дальнього зведення та самоліквідації
- електронний
- Час дальнього зведення
- 8.5±1.5 хв
- Час самоліквідації
- 12 год; 1-2-4-8 діб
- Елемент невилучення
- спрацьовує при нахилі міни на кут понад 90°
- Чутливість датчика цілі
- від 5-25 кгс
- Температурний діапазон застосування
- -30 до +50 °C
- Час встановлення міни однією людиною (в ґрунт з маскуванням)
- 2-3 хв
- Гарантійний термін зберігання
- 10 років (без джерела струму)
Склад комплекту
- Міна не остаточного спорядження
- 1 шт
- Заряд вибухової речовини (А-IX-1)
- 1 шт
- Джерело струму (батарея 7РЦ53У)
- 1 шт
- Резистор 1.6 кОм
- 1 шт на 8 мін

Будова і принцип роботи
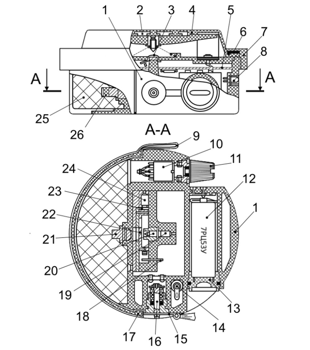
Міна ПМН-3 складається з корпусу (з вбудованим електромеханічним підривачем), а також заряду вибухової речовини та джерела струму.
Пластмасовий корпус міни (позн. 1). В ньому наявне гніздо під джерело струму (позн. 12) і відділ з з’ємною кришкою (позн. 17) під заряд вибухової речовини (позн. 25). Зняття кришки з відділення виконується з допомогою капронової стрічки (позн. 9) зеленого кольору. На боковій поверхні корпусу розміщено світловий індикатор (позн. 8). Поряд з ручкою (позн. 11) перемикача часу самоліквідації нанесене маркування часу самоліквідації міни, а зі сторони основи міни - контур джерела струму зі знаками “+” та “-”.
Вбудований електромеханічний підривач складається з: вузла увімкнення з запобіжною чекою (позн. 15); натискного датчика цілі, закритого резиновим ковпаком (позн. 4); елемента невилучення (датчика нахилу) (позн. 14); електронного блоку (позн. 5) зі світловим індикатором (позн. 8); перемикача часу самоліквідації (позн. 10) і запобіжно-виконавчого механізму (ПИМ).
Вузол увімкнення складається з підпружиненого штоку (позн. 16) із пластиною та контактів. В транспортному положенні міни шток утримується запобіжною чекою (позн. 15), встановленою у проріз штоку. Для зручності видалення чека споряджена капроновою стрічкою червоного кольору.
Натискний датчик цілі складається з підпружиненої хрестовини (позн. 2) з гвинтом та контактом (позн. 3). Гумовий ковпак (позн. 4), що закриває хрестовину, закріплений згори корпусу міни кришкою (позн. 6) та накидною гайкою (позн. 7).
Датчик нахилу (позн. 14) (кульковий замикач) забезпечує спрацювання міни при її нахилі на кут понад 90°.
Електронний блок (позн. 5) є платою з розміщеними на ній радіоелементами та виконує функції механізму дальнього зведення, блоку індикації, пристрою запобігання знешкодженню, виконавчого пристрою та механізму самоліквідації. Він забезпечує час дальнього зведення і переведення міни в бойове положення, а також її спрацювання при спробі вилучити джерело струму або при закінченні терміну самоліквідації.

Світловий індикатор (позн. 8) своїм блиманням протягом (4,5±1,5) хв (після витягування запобіжної чеки) сигналізує про підключення джерела струму і про справність електронного блоку.
Перемикач часу самоліквідації (позн. 10) дозволяє поворотом ручки (позн. 11) встановити одне з п'яти положень часу самоліквідації міни (12 год; 1-2-4-8 діб).

Запобіжно-виконавчий механізм двухзапальний, запобіжного типу, складається з: електрозапалювачів (позн. 24) ЭВ-1 та (позн. 19) ЭВ-2 типу НХ-ПЧ-А; рушія (позн. 22); контактів (позн. 18), ударника (позн. 20); капсуль-детонатора (позн. 21) МГ-8-Т. В транспортному положенні міни рушій, утримуючись від переміщення зрізною чекою (позн. 23), забезпечує розрив вогневого ланцюга міни. При спрацюванні електрозапалювача ЭВ-1 рушій переміщується, зрізає чеку і замикає контакти (позн. 18) ланцюга спрацювання електрозапалювача ЭВ-2. Електрозапалювач ЭВ-2 спрацьовує, ударник наколює капсуль-детонатор МГ-8-Т, котрий вибухає і передає детонацію додатковому детонатору (позн. 26) і заряду (позн. 25) вибухової речовини міни.
Заряд (позн. 25) виконаний з пресованої вибухової речовини А-IX-1 і має додатковий детонатор (позн. 26) з вибухової речовини “ТЕН” масою 1.1 г.
Джерело струму (позн. 12) розміщується в спеціальному гнізді, закритому кришкою (позн. 13).
До пакування з мінами вкладені: ключ у вигляді викрутки й резистор. Ключ потрібен для відкручування/закручування заглушки гнізда під джерело струму, а також для зручності переведення ручки перемикача самоліквідації з одного положення в інше. Резистор опором 1.6 кОм використовується при перевірці справності джерела струму.


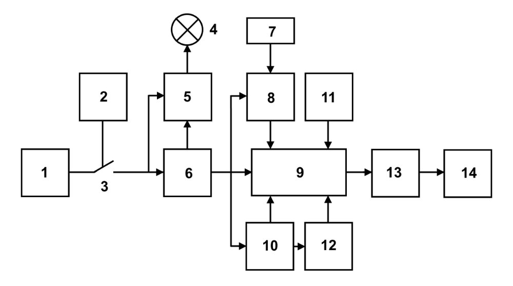
При висмикуванні запобіжної чеки вузла включення (позн. 2) замикається контакт (позн. 3), джерело струму (позн. 1) підключається до блоку індикації (позн. 5) і механізму дальнього зведення (позн. 6), світловий індикатор (позн. 4) починає блимати та світитися протягом (4,5±1,5) хв, а потім гасне. По закінченню часу дальнього зведення (через 8,5±1,5 хв після видалення запобіжної чеки) джерело струму підключається до механізму самоліквідації (позн. 8), виконавчого пристрою (позн. 9) і пристрою невилучення (позн. 10). Міна переходить в бойове положення. При натиску на датчик цілі (позн. 11) або зміні положення міни понад 90° (датчик нахилу позн. 12) - спрацьовує виконавчий пристрій (позн. 9), запобіжно-виконавчий механізм (позн. 13) і як наслідок, підривається заряд вибухової речовини (позн. 14). Вибух міни також ініціюється при спрацюванні пристрою невилучення (позн. 10) при спробі знешкодження міни шляхом видалення елементу живлення або по закінченню часу, виставленого на механізмі самоліквідації (позн. 8).

Заходи безпеки
Міни до місця встановлення транспортуються в штатному пакуванні.
Перед використанням необхідно оглянути міну і впевнитись в наявності запобіжної чеки, а також у відсутності механічних пошкоджень на корпусі міни.
Забороняється
- Допускати падіння мін в пакуванні та без пакування, з висоти понад 1.5 м (такі міни забороняється використовувати).
- Видаляти запобіжну чеку при встановленому в міну заряді.
- Встановлювати в міну заряд, якщо світловий індикатор після видалення запобіжної чеки не світиться або світиться постійно (не блимає).
- Видаляти з міни джерело струму, якщо запобіжна чека знята.
- Переміщувати міну на місце встановлення, після закінчення блимання світлового індикатора.
Увага! Міна встановлюється лише натискним датчиком догори.
Після видалення чеки необхідно тримати міну в руці, відділом під заряд - від себе.
Міни, у котрих після видалення чеки світловий індикатор не світиться або світиться постійно, до використання не допускаються і підлягають знищенню.
Підготовка та встановлення
Міни ПМН-3 встановлюються вручну
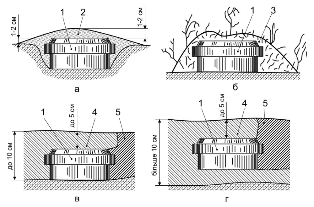
- Влітку в ґрунт або на ґрунту з маскуванням землею або рослинністю.
- Взимку на поверхню ґрунту або в сніг з маскуванням снігом.
У твердий утрамбований сніг міни встановлюються так само як і на ґрунт.

Перед встановленням необхідно
- Відкрити пакування.
- Оглянути міну і впевнитись в наявності запобіжної чеки, а також у відсутності механічних пошкоджень на корпусі міни.
- Встановити перемикач часу самоліквідації в необхідне положення.
- Перевірити та встановити в міну джерело струму.
Для перевірки та встановлення джерела струму необхідно
- Під'єднати резистор 1.6 кОм і вольтметр паралельно до джерела струму, при цьому напруга має бути не менше за 8.75 В.
- Якщо напруга становить менше ніж 8.75 В - необхідно 1-2 рази короткочасно (не довше 1 с) закоротити позитивний та негативний контакти джерела струму.
- Вторинно перевірити напругу джерела струму, якщо вона менше за 8.75 В, батарею замінити.
- Відкрутити заглушку гнізда під джерело струму.
- Вставити в гніздо джерело струму, як вказано на корпусі міни.
- Закрутити заглушку.
Встановлення міни в ґрунт
- Вирити лунку по діаметру міни глибиною 3-4 см.
- Зняти, з допомогою стрічки зеленого кольору, кришку з відсіку під заряд.
- Притримуючи міну однією рукою і спрямувавши її відсіком під заряд від себе, видалити запобіжну чеку.
- Впевнитись в нормальній роботі міни з блимання світлового індикатора.
- Встановити в міну заряд і закрити відсік кришкою.
- Встановити міну в лунку датчиком цілі догори.
- Замаскувати міну і не пізніше за 3 хв (після видалення запобіжної чеки) відійти з місця встановлення міни.
Взимку, при сніжному шарі до 10 см, міна встановлюється на поверхню ґрунту. При сніжному шарі понад 10 см міна встановлюється в сніг так, щоб маскувальний шар снігу над міною був не більше за 5 см.
Міни ПМН-3 знімати та знешкоджувати забороняється!
Встановлені міни знищують вибухом зарядів вибухової речовини масою 0.2 кг, покладених поряд з міною, або багаторазовим проїздом по мінному полю танків з тралами.
